行业快讯
咨询热线
028-85009587
地址
成都市高新区天府三街218号峰汇中心4楼401
延长至2027年的税收优惠政策汇总
会计实操&会计职称培训基地
如果你认为本文有用,请看完后点击文章开头的分享:分享到QQ空间,让朋友们都能学习!
2023年是一个让人无可奈何的年份,好不容易把疫情三年过完,盼星星盼月亮,盼2023年可以恢复到2019年及以前的正常经济形势,但是大家都感受到了今年的经济形势并没好转起来。
上半年,除了年初出台了财税1号公告,税务总局1号公告等少许税收政策,基本上没出来更多的税收政策;眼看上半年就要结束了,大家正在观望时,8月初密密麻麻出台了一揽子税收政策:
小规纳税人减免增值税政策、小微和个体户所得税优惠政策、小微企业融资税收优惠政策、退役军人税收优惠政策、农业和扶贫税收优惠政策、六税两费优惠政策等一系列扶持小微企业渡过艰难时段的税收政策,而且这一系列优惠政策延到2027年12月31日,这是从未有过的事情,疫情期间的临时税收优惠政策也没长达5年,这释放出什么样的信号呢?
一. 接下来五年的经济形势不容乐观,大家一定要稳中求发展。
二. 国家用了最大的支持力度来帮助小微企业渡过难关。
三. 这么大的优惠力度,企业应主动照章纳税,不能再野蛮生长。
四. 国家的金税三期金税四期大数据对税收进行征管,也不会给任何破坏税收征管秩序者机会。
五. 企业要根据自己的实际情况制定近五年的发展规划,五年算是中长期规划,说长不长说短不短。
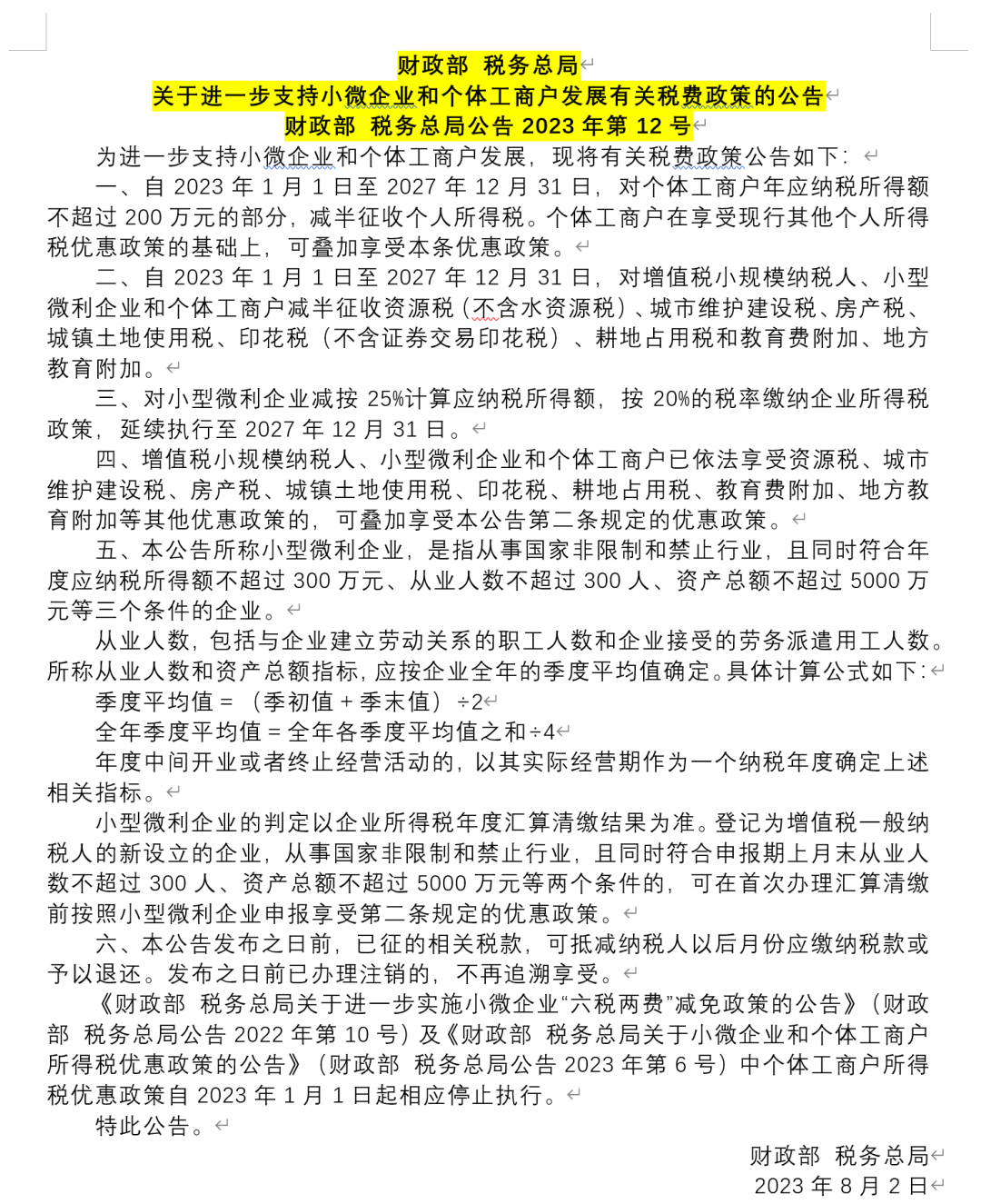
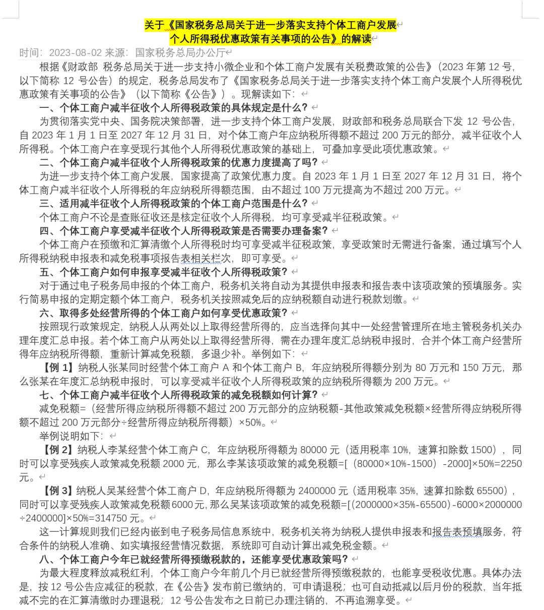
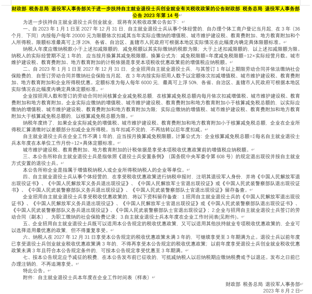
近五年一览子税收优惠政策原文
相关文章
- [2025-11-03] 会计面试的10个经典问题及回答思路(含会计专业性问题10个)
- [2025-11-03] 高企&研发支出加计扣除复审需准备的资料
- [2025-11-03] 留抵退税最新规定
- [2025-09-26] 自产和流通环节的蔬菜免征增值税
- [2025-09-26] 偷税不一定承担刑事责任?
- [2025-09-09] 8月1日起“强制交纳社保”政策解析
微信公众号



